今日  首页 - 金融投资报- 旧版入口 - 帮助    
更多>>  金融投资报近期报纸查看
 
  日期导航
  本文所在版面导航
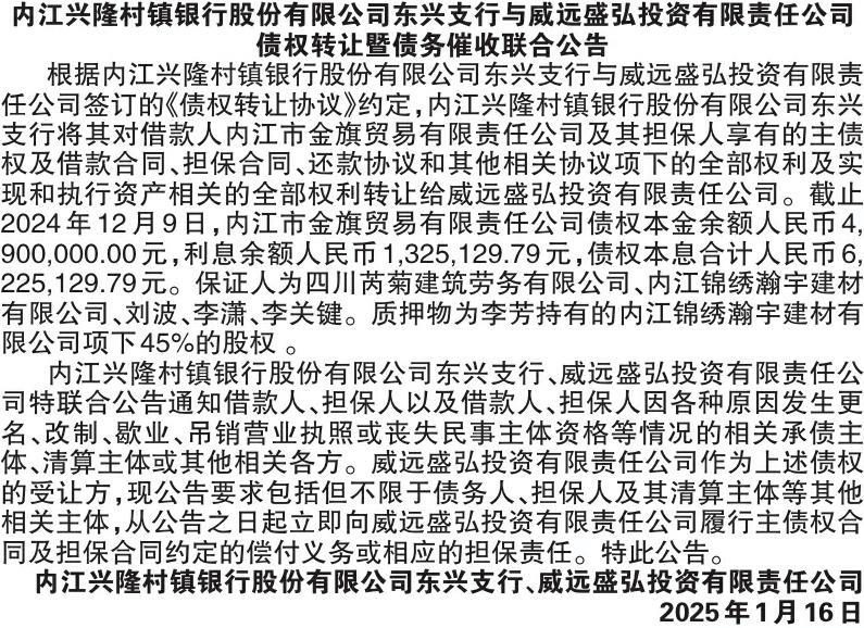
·公告
  本文所属版面
【第 03 版:金融】
© 版权所有
技术支持:喜阅网(www.xplus.com)