- 05 专题
-
·四川川投能源股份有限公司2026年1-3月主要经营数据公告
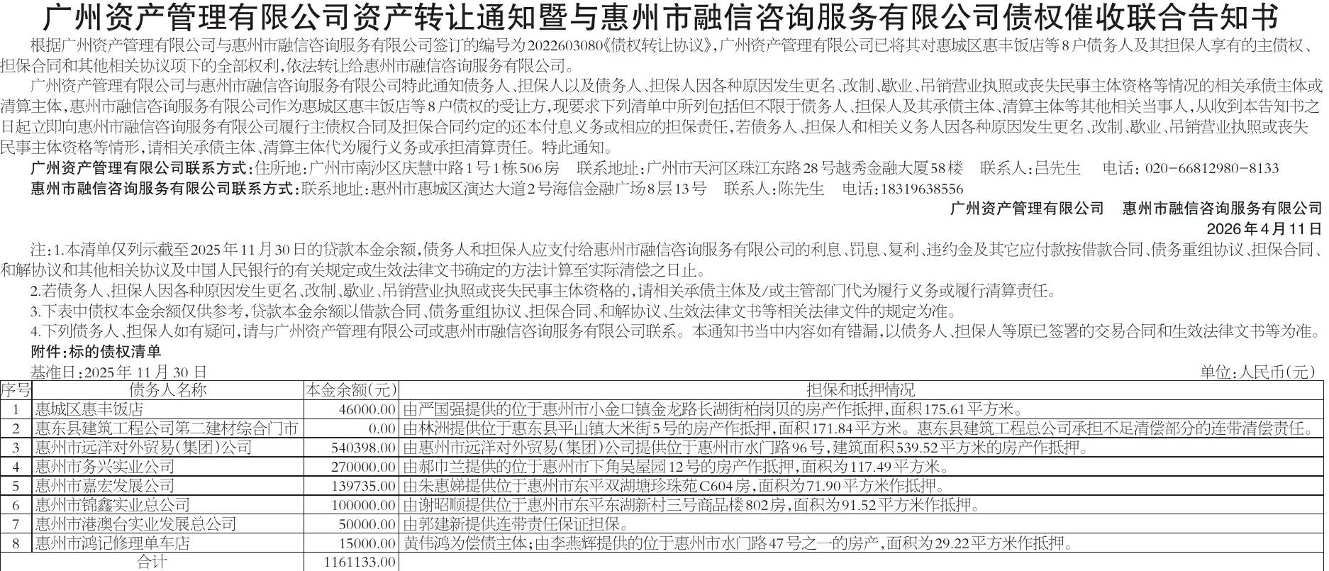
·催告函
·催告函

数字版
05 专题
·四川川投能源股份有限公司2026年1-3月主要经营数据公告
·催告函
·催告函